欢迎访问明达铝业明达铝业于1953年在台南台湾成立,在持续的努力之下在金属制造业以立足了超过半个世纪。今天的明达有能力为客户提供在铝型材上完整的解决方案。
为什么选择铝? 铝及铝合金有许多优异的特性,就其质量轻,且特定铝合金的强度还高于结构钢,已成为最通用的结构材料之一 密度低 塑性高 易强化 可焊接 高抗腐蚀性 良好的导电导热性 高的热及光反射性 易于加工成各种形状 易于进行各种表面处理, 环保优势在于因其溶融的温度较低,回收再生率较高
明达有广泛的客户群来自各种行业,累积超过万种的产品类型,进一步有能力将各类技术及经验整合,为客户提供最佳的解决方案,成为您项目开发中不可或缺的伙伴
1.5 摄氏度以下温升目标减排路径
现代奴隶制声明
水资源风险评估报告
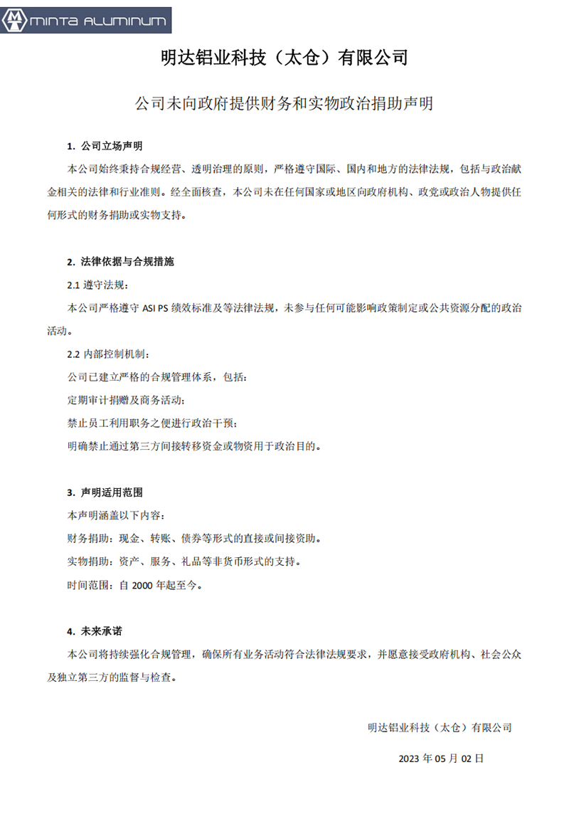
公司未向政府提供财务和实物政治捐助声明
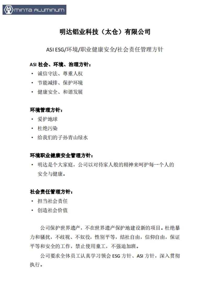
明达铝业ASI ESG环境职业健康安全社会责任管理方针
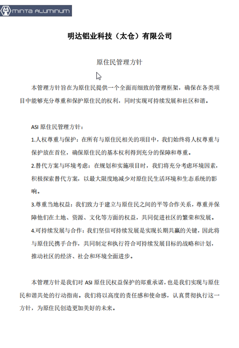
明达铝业原住民管理方针
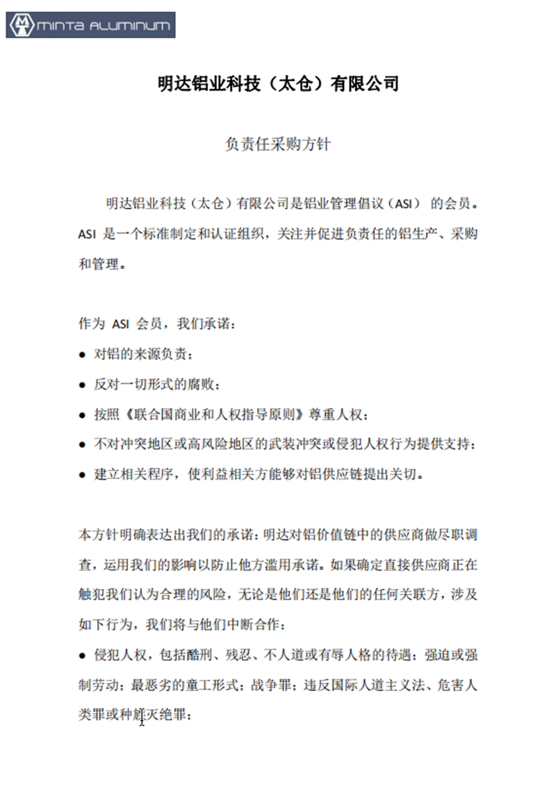
明达铝业负责任采购方针
GB T45001-2020 idt ISO45001:2018